Pro Medico
•
kwiecień 2016
18
uzależnienia
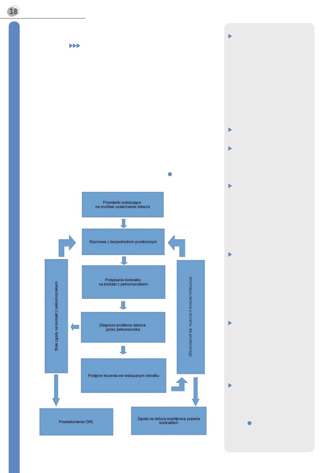
1. Bezpośrednia rozmowa twarzą
w twarz z lekarzem, u którego po-
dejrzewamy problem (najlepiej jeśli
przeprowadza ją kolega, koleżanka
z najbliższego otoczenia konkretnie
nazywając, jakie symptomy ją czy
jego zaniepokoiły). Podkreślenia wy-
maga fakt, że powinna się zakończyć
propozycją udania się do poradni od-
wykowej celem diagnostyki i ewen-
tualnego leczenia. Jest to jedyny etap,
który nie musi być udokumentowany
i powinien przebiegać w środowisku
współpracowników – kolegów najle-
piej z wyłączeniem przełożonego.
2. W razie stwierdzenia nawrotu
problemu bezwzględnie należy po-
wiadomić przełożonego.
3. Przełożony powinien przepro-
wadzić osobistą rozmowę z lekarzem
z problemem (najlepiej w obecności
jeszcze jednego lekarza, np. swoje-
go zastępcy lub kolegi lekarza, który
zgłosił problem).
4. Treść rozmowy powinna zostać
odnotowana w formie umowy-kon-
traktu określającego obowiązki obu
stron, tj. przełożony zobowiązuje się
zorganizować zastępstwo za lekarza
z problemem na czas leczenia, lekarz
zobowiązuje się do kontaktu z pełno-
mocnikiem ds. zdrowia lekarzy i upo-
ważnia pełnomocnika do udzielania
ściśle określonych informacji o wizy-
tach u pełnomocnika przełożonemu.
5. Przełożony znający realia pra-
cy w swojej placówce i w kontakcie
z pełnomocnikiem, w zależności
od podjętych decyzji co do terapii
podwładnego z problemem, ada-
ptuje jego warunki pracy do sytuacji
(np. zobowiązuje lekarza do pracy
wyłącznie pod nadzorem, dobrowol-
nej rezygnacji z pełnienia dyżurów,
niewykonywania niektórych zabie-
gów itp.).
6. Podwładny z problemem wy-
raża pisemną zgodę na pobranie
materiału biologicznego do badań
na obecność alkoholu i substancji
psychoaktywnych w razie powzięcia
przez przełożonego (konkretna oso-
ba i ewentualnie jej zastępca) uza-
sadnionego podejrzenia, że lekarz
z problemem złamał abstynencję
w miejscu pracy.
7.W razie brakuwspółpracy, przeło-
żony powiadamia ORL o podejrzeniu
niezdolności do pracy na stanowisku
lekarza, co uruchamia procedurę
o powołaniu komisji specjalnej orze-
kającej o zdolności do wykonywania
zawodu.
zagrożenie dla pacjentów. Na szczególną
uwagę zasługuje fakt, iż lekarze i lekarze
dentyści bardziej niż inni uzależnieni
za-
przeczają istnieniu u nich problemu al-
koholowego
(lub uzależnieniu od innej
substancji psychoaktywnej) oraz
znacznie
trudniej im podjąć decyzję o leczeniu
.
Jednym z czynników zewnętrznych, które
utrudniają lub opóźniają podjęcie przez
nich leczenia, jest fałszywie rozumiana so-
lidarność zawodowa, np. ukrywanie nie-
trzeźwości kolegów przed przełożonymi
i pacjentami, tuszowanie ich błędów.
Dlatego
przełożony lekarza jest osobą,
która może mieć istotny wpływ na pod-
jęcie przez niego decyzji o leczeniu
. Po-
trzeba tu zmiany podejścia do problemu
i uważności na sygnały mogące świadczyć
o uzależnieniu lekarza. Istotnym proble-
mem jest zbyt pobłażliwy stosunek przeło-
żonych wobec nietrzeźwości pracowników
– lekarzy albo rozwiązywanie problemu
w najwygodniejszy dla pracodawcy spo-
sób poprzez rozwiązywanie z nimi umowy
o pracę.
Uznając, że problem jest istotny zarówno
dla wykonujących zawód Koleżanek i Ko-
legów, jak również dla ich pracodawców,
liczymy na nawiązanie współpracy z Izbą
Lekarską w tej sprawie. Współpraca ta jest
niezwykle istotna dla podejmowania
działań profilaktycznych, terapeutycznych.
Szybkie podjęcie decyzji o leczeniu decy-
duje o efektywności terapii uzależnienia,
a także daje szansę zapobieżenia zawie-
szaniu prawa wykonywania zawodu,
co jest niezwykle bolesne zarówno dla
indywidualnej osoby, jak i całego środo-
wiska lekarskiego.
Krótki przewodnik...
ciąg dalszy ze str. 17
Schemat obrazujący współpracę lekarz – pełnomocnik – przełożony.
Dr Dorota Rzepniewska
Pełnomocnik ds. zdrowia lekarzy
i lekarzy dentystów ŚIL




